解决方案:临汾制造!升降货梯核心技术我们终于自己说了算
9月21日,拥有多项核心自主研发知识产权的企业“盛世安全电梯”,在成都环球中心举行了隆重成果发布会,并带来三项最新的技术成果:“...
阅读详情手机:15662684009
电话:15662684009
邮箱:didihay@qq.com
地址:山东省济南市济阳县
2025年12月

9月21日,拥有多项核心自主研发知识产权的企业“盛世安全电梯”,在成都环球中心举行了隆重成果发布会,并带来三项最新的技术成果:“...
阅读详情
在城市建设与维护领域,升高车作为一种重要的作业设备,逐渐成为许多工程团队的选择。东港地区提供的升高车租赁服务,与其他设备或技术相...
阅读详情
2025闽南工业升降货梯优质厂家推荐指南 - 适配多行业工况安全耐用之选据《2025-2029年中国工业货梯行业市场调研及未来发...
阅读详情
液压制动系统是利用制动油液,将制动踏板力转换为油液压力,通过管路传至车轮制动器,再将油液压力作用到制动块或蹄上。液压制动系统特点...
阅读详情
在当今社会 , 升降机已成为各行各业日常运作中不可或缺的设备之一。在惠州 , 不论是建筑工地的高空作业 , 还是仓储物流的货物运...
阅读详情
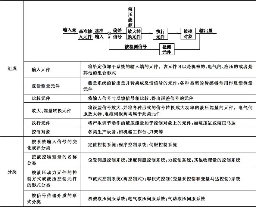
第 12 章 液压伺服控制系统12.1 液压伺服控制系统的组成和工作原理液压伺服控制系统是液压控制系统的重要组成部分...
阅读详情
苏州固定式液压登车桥,八方资源网云集了众多的苏州固定式液压登车桥供应商,采购商,制造商。这是 苏州固定式液压登车桥 的详细页面。...
阅读详情
铝合金升降作业平台维修:铝合金升降作业平台在使用过程中出现故障 , 如不能启动 , 运转不灵活 , 上升高度不足等 , 这时应首...
阅读详情
移动式升降机(电动)技术要求.doc,移动式升降机 电动 技术要求 1、技术规范 1)、移动12米双桅柱铝合金升降机。...
阅读详情
惠州电动升降平台维修 , 周边维修公司在惠州 , 电动升降平台的广泛应用使得升降机维修行业日益重要。无论是用于建筑工地的铝合金升...
阅读详情
随着越来越多的人重视自己的身体健康,开始利用各种家具保护自己的身体健康。其中电动升降桌受到了许多消费者的喜爱,电动升降桌也就成...
阅读详情
  ,   , 深圳升降机维修选择深圳咏鑫升降机公司维修各种液压升降平台货梯深圳升降机维修选择深圳咏鑫升降机公司...
阅读详情
未找到bdjson升降货梯使用培训演讲人:日期:目录ENT目录CONTENT01升降货梯概述02安全操作规范03使用流程指南04...
阅读详情
液压升降平台在使用过程中,由于长期磨损或操作不当,可能会遇到一些小故障。这些故障通常无需厂家专业维修,电工即可解决。为此,我们整...
阅读详情
升降货梯安全操作规程升降货梯概述升降货梯是一种起重升降机械设备,它可以通过人工对控制系统的按钮操作,使货物完成上下层的运输Zy1...
阅读详情
辽ICP备2023004615号